Instance Verification Kit (IVK)
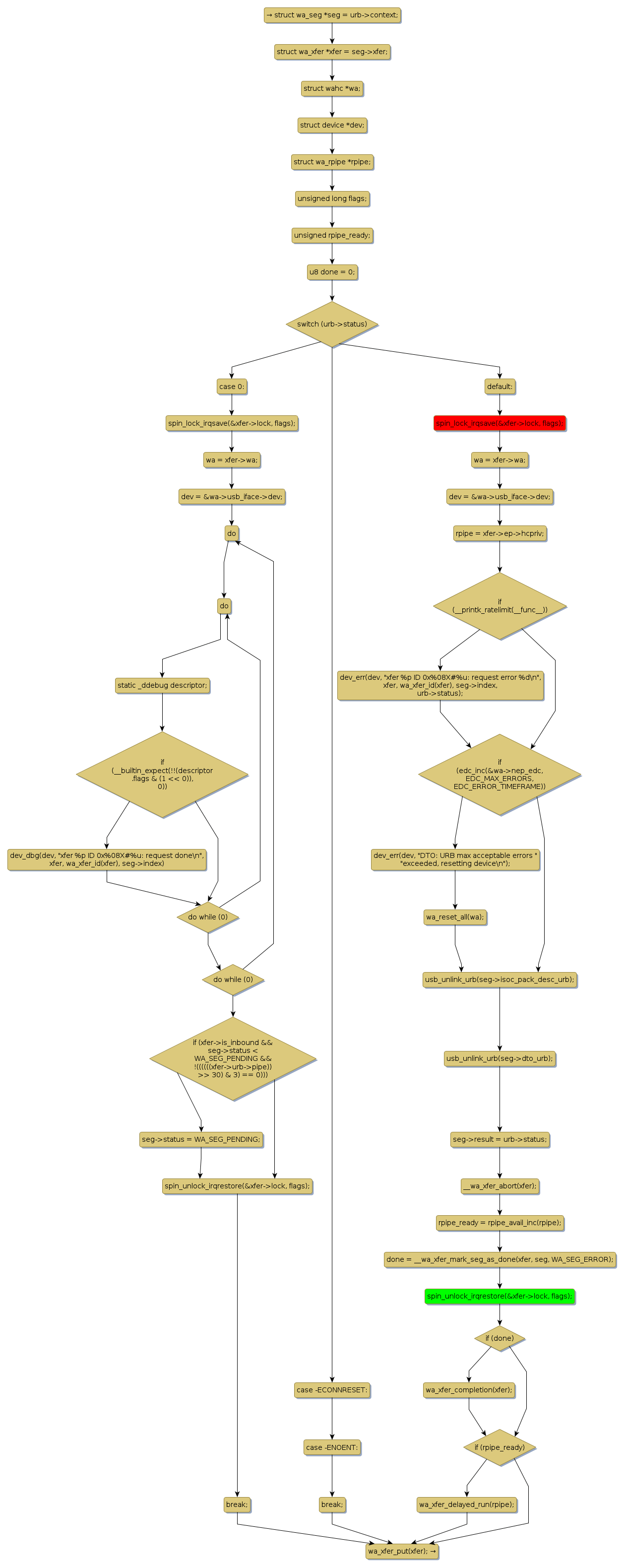
spin lock @ [28827+38+/linux-3.19-rc1/drivers/usb/wusbcore/wa-xfer.c]
Instance Signature: lock
|
The Matching Pair Graph:
|
|
Function Name
|
Control Flow Graph (CFG)
|
Events Flow Graph (EFG)
|
Source Correspondence
|
|
wa_seg_tr_cb
|
|
|
[28032+12+/linux-3.19-rc1/drivers/usb/wusbcore/wa-xfer.c]
|